bv1946(伟德国际·始于英国)官方网站-Chinese Version
bv1946伟德官网
集团首页
公司首页
关于我们
bv1946伟德官网简介
公司领导
组织机构
团队队伍
教学工作
专业介绍
培养方案
教学动态
教学成果
语言文字网
新文科实验室
学科科研
员工动态
学术成果
团队建设
平台建设
博雅讲堂
公司产品
团学工作
团学动态
学风建设
人才招聘
心灵相约
创新创业
党建工作
文件公告
组织机构
规章制度
党建活动
党员风采
理论学习
师德师风建设专栏
员工之家
优秀员工
下载专区
党群制度
教学制度
科研制度
团学制度
人事制度
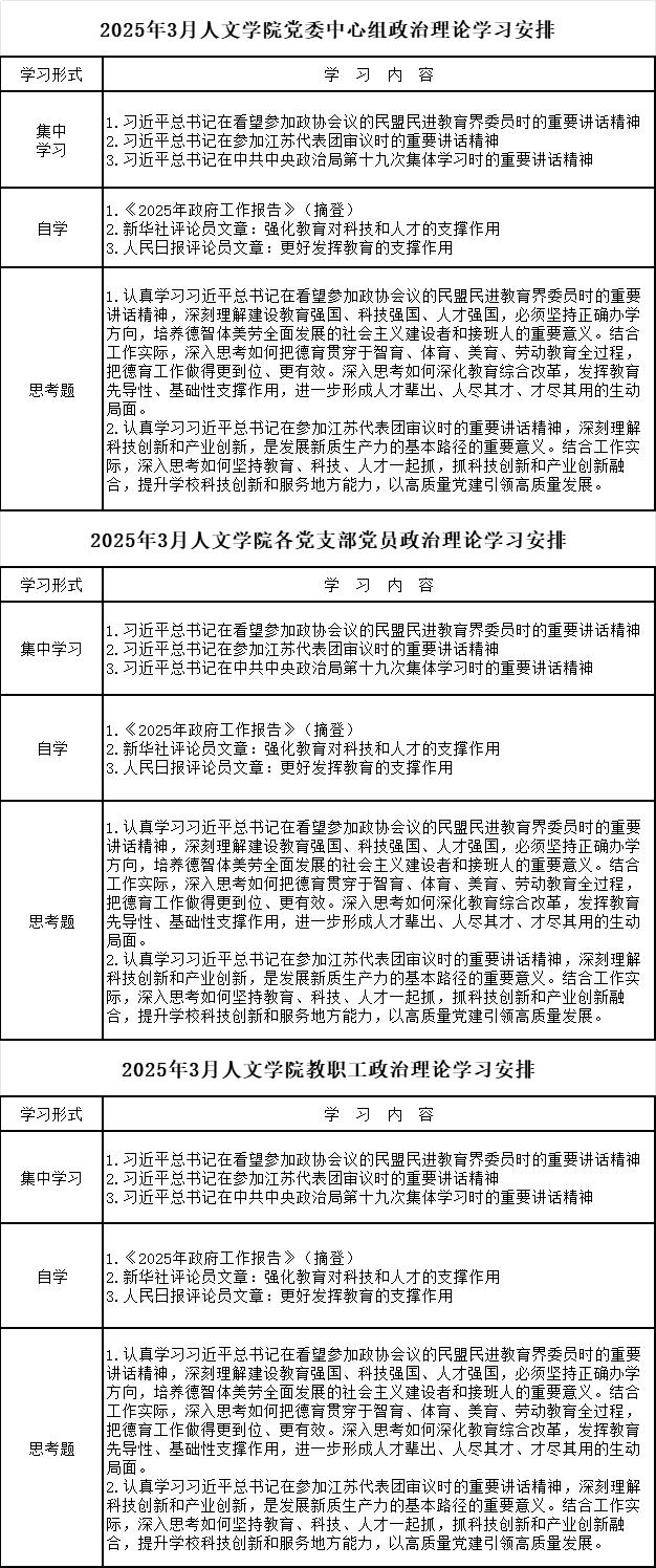
2024-2025学年第二学期3月公司党委中心组、党支部和教职工政治理论学习安排
文字:
图片:
来源:bv1946伟德官网
发布时间:2025-03-13
浏览次数:
221